新青年,志豪迈
豪迈2024届校园招聘简章
一、豪迈简介
豪迈始创于1995年,地处山东半岛蓝色经济区的高密市。近五年来,以超过20%的速度稳健增长,资产总额过百亿元。现已发展成为占地7000多亩,员工23000多名,拥有1家上市公司,9家高新技术企业,7家海外公司,40多家分子公司的国际化集团公司。与美国GE、德国西门子、法国米其林、日本普利司通、德国大陆等30多家世界500强企业合作,是世界轮胎模具制造基地。
豪迈奉行“努力把豪迈建设成员工实现自我价值奉献社会的理想平台”的宗旨,秉持“改善即是创新,人人皆可创新”的创新理念,营造“鼓励创新、宽容失败”的氛围,不断创新改善,强化内部管理,积极寻求全球范围内的合作,向着“成为一流公司”的宏伟目标阔步前行。
业务领域
◆机械制造领域
世界轮胎模具研发与制造基地,全球市场份额占比30%以上。
高端机械零部件制造平台,具备设计、铸造、加工、焊接的一站式服务能力。
自主设备研发中心,业务范围涉及数控加工设备、橡胶机械、特种加工设备、自动化生产线、智慧物流等。
◆油气化工领域
换热器四项行业标准的起草者,国内率先研发成功连续流微通道反应器和系列化连续流装备。
能够提供集化工技术研发、化工装备设计与制造、高端精细化学品生产于一体的全产业链服务。
国际海工油气装备领域有影响力的设计和制造商,拥有从撬块工艺流程设计到工厂建造和现场安装的强大技术力量。
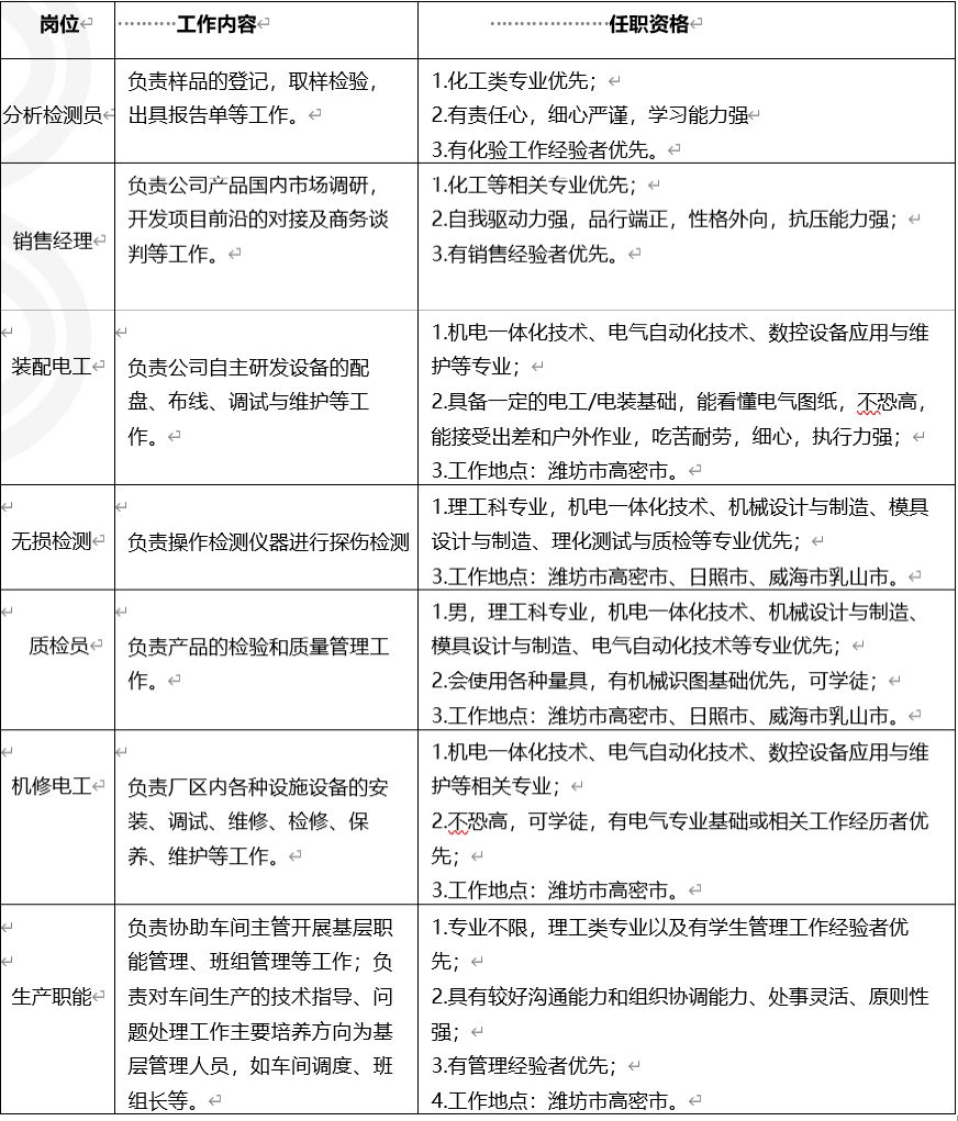
二、招聘岗位

三、福利待遇

四、陪训与发展
量身打造专业系统的培训:

提供广阔立体的发展空间:
 
 
五、薪酬体系
●试用期工资+补贴:4200-5700元(26天/8小时)
●定岗后工资+补贴:综合年薪7-13万(具体根据岗位不同而有所差异)
六、应聘方式
微信识别下方二维码投递简历:
 
 
七、联系方式
网址:http://www.himile.com
邮箱:job@himile.com
电话:0536-2361016、13806360005
公司地址:山东省潍坊市高密市仁和化工产业园