新青年,志豪迈
一、豪迈简介
豪迈始创于1995年,地处山东半岛蓝色经济区的高密市。近五年来,以超过20%的速度稳健增长,资产总额过百亿元。现已发展成为占地7000多亩,员工24000多名,拥有1家上市公司, 8家海外公司,40多家分子公司的国际化集团公司。与美国GE、德国西门子、法国米其林、日本普利司通、德国大陆等30多家世界500强企业合作。
豪迈奉行“努力把豪迈建设成员工实现自我价值奉献社会的理想平台”的宗旨,秉持“改善即是创新,人人皆可创新”的创新理念,营造“鼓励创新、宽容失败”的氛围,不断创新改善,强化内部管理,积极寻求全球范围内的合作,向着“成为一流公司”的宏伟目标阔步前行。
业务领域
Ø 机械制造领域
l 世界轮胎模具研发与制造基地,全球市场份额占比30%以上。
l 高端机械零部件制造平台,具备设计、铸造、加工、焊接的一站式服务能力。
l 自主设备研发中心,业务范围涉及数控加工设备、橡胶机械、特种加工设备、自动化生产线、智慧物流等。
Ø 油气化工领域
l 换热器四项行业标准的起草者,国内率先研发成功连续流微通道反应器和系列化连续流装备。
l 能够提供集化工技术研发、化工装备设计与制造、高端精细化学品生产于一体的全产业链服务。
l 国际海工油气装备领域有影响力的设计和制造商,拥有从撬块工艺流程设计到工厂建造和现场安装的强大技术力量。
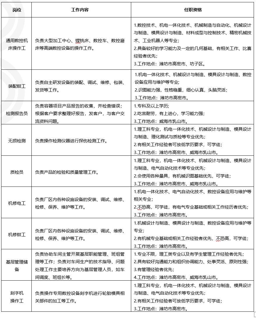
二、招聘岗位

三、福利待遇
Ø 五险一金、年终奖;
Ø 工龄、岗龄、交通、用餐等补贴 ;
Ø 法定节假日带薪休假、带薪年假、婚假、陪产假;
Ø 春节、中秋节、妇女节等节日福利,生日礼品;
Ø 高密地区提供高配置的员工宿舍,内设独立卫生间、空调、热水器、全自动洗衣机、网络等;
Ø 高密地区建有经济适用房、普通商品房,周边配套设施齐全:健身俱乐部、医院和学校;
Ø 定期组织员工免费体检;员工家属享受“孝老敬亲”体检福利;
Ø 外地员工春节探亲往返路费补贴;
Ø 发放大事喜金/慰问金、设立豪迈友爱互助基金。
四、培训与发展
Ø 量身打造专业而系统的培训
01 入职培训
通过参观公司,拓展训练等方式,帮助员工了解公司,深入学习公司历史文化,理解公司制度理念等,为员工更好的融入公司做准备。
02岗位培训
分配岗位后采取集中式和一对一师带徒相结合的方式培训;
建有完善的培训体系以助力员工不断提升技能水平,早日成为优秀的高级技师。
03 提升培训
邀请高管进行座谈交流,解疑答惑,消除困扰,加深理解,为员工成长提供建议。
Ø 提供广阔又立体的发展空间
01技师评选
顶岗后可参与集团技师评选(潍坊市认定),在专业领域不断提升,成长为专家技师。
02内部招聘机制
入职工作满2年,可参加技术岗位内部招聘及基层管理人员选拔,可从事机械工程师(工艺、设计、造型、编程等)或班组长、调度、主管助理等工作。
03轮岗机制
有计划性的岗位轮换机制,让员工接触多种不同的工作内容,全面打造员工综合性能力,提高换位思考的意识,增强岗位胜任力。
04股权激励制度
豪迈实行员工持股激励制度,持续吸纳优秀员工入股,只要入职满两年,表现优秀,即有机会参与股东评选成为企业的主人,与豪迈共享经营成果。
五、薪酬体系
l 试用期工资+补贴:4000-5500元(26天/8小时)
l 顶岗后工资+补贴:综合年薪8-18万(具体根据岗位不同而有所差别)
六、应聘方式
l 微信识别下方二维码投递简历
七、联系方式
网址:http://www.himile.com
邮箱:job@himile.com
电话:0536-2361016 13806360005
人力资源部地址:山东省潍坊高密市
豪迈知多少
一、薪资及奖金
1.offer薪资为纯工资部分,交通补贴、餐补均在此基础上增加。
2.工资发放时间为每月11日,如遇休息日将提前发放。
3.年终奖金根据公司的经营情况和个人出勤,以月度岗能工资为基数进行核算。
二、五险一金
五险一金是用人单位给予劳动者的几种保障性待遇的合称,包括基本养老保险、基本医疗保险、失业保险、工伤保险和生育保险,以及住房公积金,全日制专科及以上学历者顺利毕业入职后即可申请缴纳五险一金。
三、工作环境
公司致力于为员工打造更加舒适整洁的工作环境,恒温车间、无尘车间等诸多建设计划已经陆续落地使用,明亮干净,冬暖夏凉的一线生产车间在豪迈也正在实现常规化。
四、福利待遇
(一)服装
免费提供工装(夏季、冬季)
(二)住宿
提供高配置员工宿舍,4-6人间免费住宿,内设独立卫生间、全自动洗衣机、空调、热水器、暖气、免费WiFi等,最多可居住五年。

(三)餐厅
公司设有员工餐厅,菜品多样,口味丰富,物美价廉,公司每月为员工提供优厚餐补。

(四)班车
公司各产业园间设有通勤班车,方便员工工作。
(五)购房福利
1.豪迈拥有自己的置业公司,建设了经济适用房、普通商品房,周边配套设施完善、交通便利、环境优美。
2.外地员工购买公司商品房,可提供最高15万的首付房借款。
3.其他详见当地政府人才引进购房政策。
五、配套设施
(一)豪迈俱乐部&文体馆
公司斥资五千万分别建设了豪迈文体馆和豪迈俱乐部,在体育和文艺方面丰富员工的精神世界,这里有各式各样的健身器材、宽敞舒适的运动场地,无论你是想打台球、乒乓球、羽毛球、篮球还是想嗨歌一曲,均可在这里得到满足。
(二)医院
豪迈成立了豪迈医院,这里有先进的仪器、优质的服务、更有员工专属的家庭保健医生,同时,豪迈医院每年都会定期组织员工免费体检,员工家属享受“孝老敬亲”体检福利,为你和家人的身体健康保驾护航!
(三)豪迈教育
豪迈建设了从幼儿园到高中以及职校的一整套完善教育机构,共7所学校,涵盖幼儿园、小学、初中、高中、职校,解决子女教育上的后顾之忧。
